11月6日下午14:00-17:00,做为北京农学院第13届食品节的重头戏——食品节竞赛环节创新创意食品竞赛、食品安全检测竞赛和包装装潢与造型设计竞赛分别在图书馆303、报告厅和304会议室展开了激烈角逐。
竞赛邀请到来自北京嘉和一品餐饮管理有限公司食品安全管理部总监白松、湖北良品铺子食品工业有限公司产品开发负责人胡长利、中国农业大学教师张昊、北京市理化分析测试中心研究员高丽娟、中国食品发酵工业研究院发酵工程研发部研发中心副主任于学健、中国海关科学研究中心研究员曾静、北京印刷学院教师刘全校、北京经济管理职业学院教师赵泾钧等8位校外评委和学院相关专业教师仝其根、徐艺青、伍军等3位校内评委共同组成评委组。
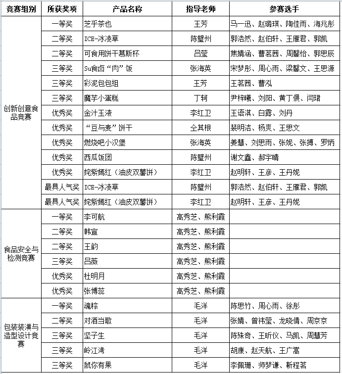
顺利通过初赛、复赛等环节进入决赛的22个项目的参赛选手经过认真准备,通过作品实物现场展示、品鉴,创意来源,理论依据,评委问辩等多个环节进行了全面比拼。




经过各竞赛评委组严谨认真的评审,奖项顺利揭晓如下:
